1常类型
1.1常引用

如果用常引用作为形参,便不会修改实参。
1.2常对象


1.3常对象成员
1.3.1常数据成员

如果在一个类中声明了常数据成员,那么构造函数就只能通过成员初始化列表对该数据成员进行初始化,而其他任何函数都不能对该成员赋值。
一旦对常数据成员初始化后,它的值就不能改了。
1.3.2常成员函数

常成员函数的一个例子:库函数sort的重载cmp函数应该写出常成员函数。

常成员函数不能更新对象的数据成员,也不能调用该类中的普通成员函数,这就保证它就一定不会更新数据成员的值。


2派生类与继承

示例
1 |
|
说明:
protected关键字修饰保护数据成员,可以被本类的成员函数访问,也可以被本类的派生类的成员函数访问,类以外的任何访问都是非法的,它是半隐藏的。
Employee类(派生类,子类)继承了Person类(基类,父类),public代表公有继承。
如果不显式地给出继承方式,则默认为私有方式继承。

派生类把基类的全部成员(除构造函数和析构函数之外)接收过来。
调整从基类接收来的成员:
- 一方面改变基类成员在派生类中的访问属性,主要通过派生类声明时的继承方式来控制;
- 另一方面对基类的成员进行重定义,在派生类中声明一个与基类成员同名的成员,这时会覆盖基类的成员。
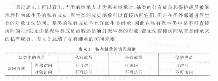
2.1基类成员在派生类中的访问属性

2.2派生类对基类成员的访问规则
派生类对基类的访问形式主要有两种:
- 内部访问:派生类中新增的成员函数对于基类继承来的成员的访问;
- 对象访问:在派生类外部,通过对象进行访问。
2.2.1私有继承的访问规则

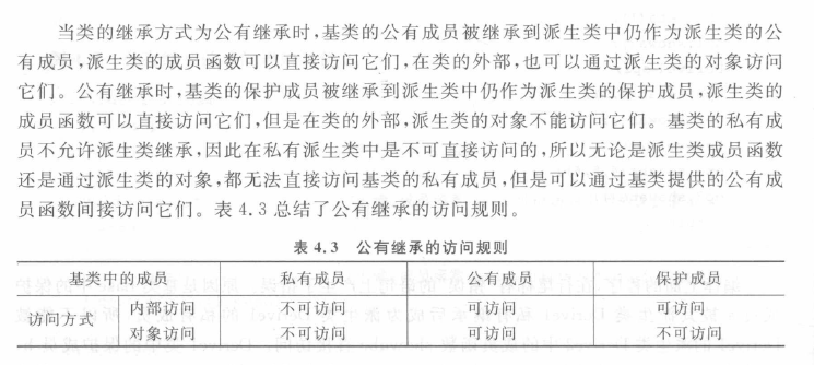
2.2.2公有继承的访问规则

2.2.3保护继承的访问规则

2.3派生类构造和析构函数
创建对象:先执行基类构造函数,再执行派生类的构造函数;
销毁对象:先执行派生类的析构函数,再执行基类的析构函数。


3多重继承

多重继承的构造函数
